魔法吸粉头——基于FR-Coupling的金属3D打印吸粉增效装置
一、背景引入:直击行业痛点
在航空航天、医疗器械等领域的高端制造中,金属3D打印(SLM)技术应用日益广泛。然而,其粉末输送系统普遍存在吸附不均、残留率高、易堵塞、能耗大等核心痛点,严重制约了打印效率、材料利用率与成本控制。研发一款高效、稳定的吸粉增效装置,已成为推动产业升级的迫切需求。
二、解决方案:仿真驱动的系统化设计
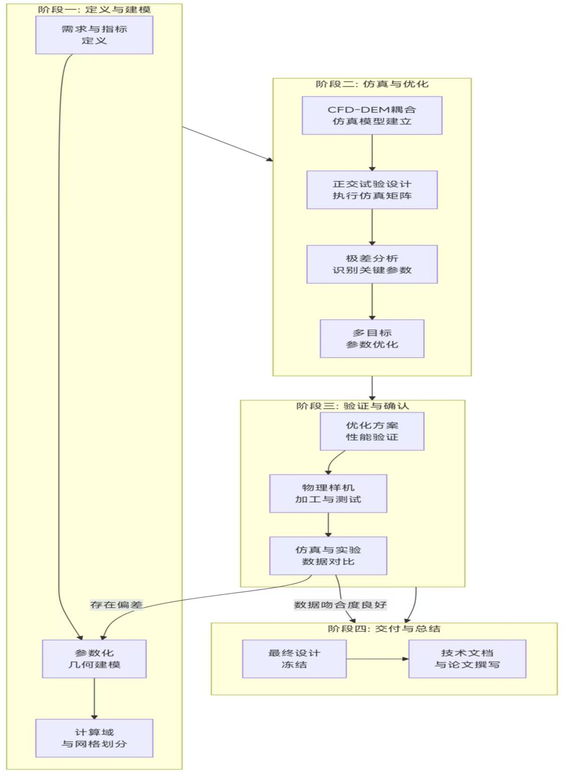
本作品采用“V模型”系统设计流程,构建了一套从需求到验证的闭环设计体系:

-
精准定义需求:明确吸附效率≥95%、残留率≤5%等6大核心性能指标。
-
参数化建模与耦合仿真:运用SolidWorks进行参数化建模,

并创新性地引入 ANSYS Fluent与Rocky DEM耦合仿真,高保真模拟气固两相流 dynamics。
-
科学优化迭代:采用正交试验设计(DOE) 与极差分析,系统性地辨识关键设计参数,实现多目标快速优化。
-
实验验证闭环:通过3D打印制造物理样机并搭建实验台架,完成“仿真-实验”数据对标,确保设计可靠。
三、创新亮点:三维度构建技术壁垒
四、成果量化:数据彰显卓越性能
经仿真与实验验证,本作品最终方案相较于基准模型,性能实现跨越式提升:
-
吸附效率大幅提升:粉末清空率从~50%提升至>80%。
-
粉末残留显著降低:单次循环后粉仓残留率≤5%。
-
系统能耗有效优化:通过流道优化,系统压降降低≥10%。
-
工作稳定可靠:连续工作时粉末流量波动控制在±5% 以内。