微信公众号
手机网站
就业/招聘小程序
咨询电话: 010-66083178(工作日8:30-17:00) 请登录 注册
联系我们
联系人:王秀秀
010 -66083178
www.qxwq.org.cn 
北京市西城区广安门
内广义街5号广益大厦
大赛作品详情

作品名称:智绘经纬 毫厘无界”智能道路划线车
学校名称:南昌交通学院
参赛队伍:星琦
队伍编号:210878
参赛学生:周林星 朱宇韩 王瑞 王佳怡  
指导老师:陈紫微 李淑娇  
投票日期:2025年10月10日 00:00->2025年12月15日 00:00
请在微信端进行投票。点此扫描二维码。

详细说明
工业美智绘经纬 毫厘无界”智能道路划线车_01.jpg
工业美智绘经纬 毫厘无界”智能道路划线车_03.jpg
工业美智绘经纬 毫厘无界”智能道路划线车_04.jpg
工业美智绘经纬 毫厘无界”智能道路划线车_05.jpg
工业美智绘经纬 毫厘无界”智能道路划线车_06.jpg

工业美智绘经纬 毫厘无界”智能道路划线车_07.jpg
工业美智绘经纬 毫厘无界”智能道路划线车_08.jpg
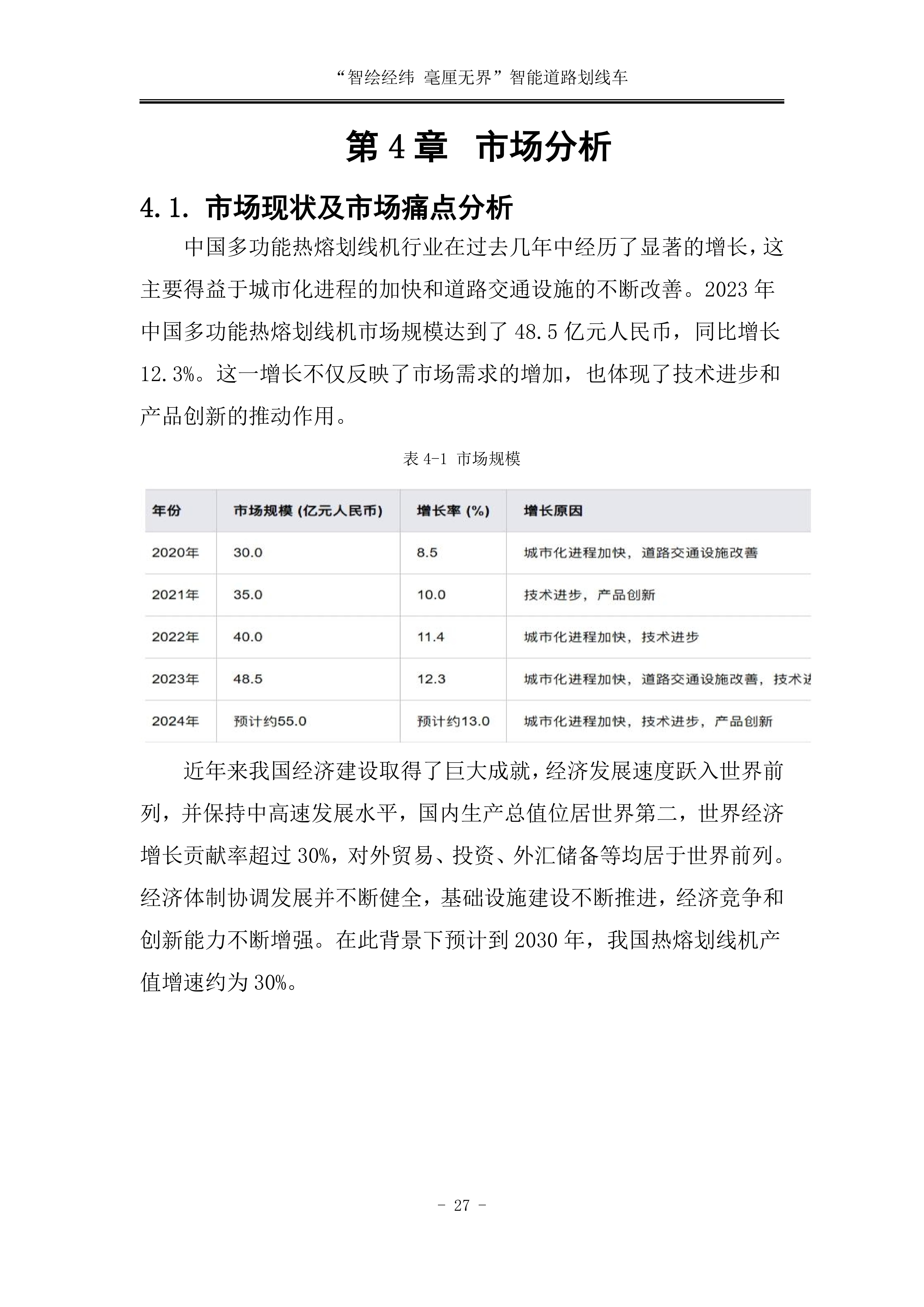
工业美智绘经纬 毫厘无界”智能道路划线车_09.jpg
工业美智绘经纬 毫厘无界”智能道路划线车_10.jpg
工业美智绘经纬 毫厘无界”智能道路划线车_11.jpg
工业美智绘经纬 毫厘无界”智能道路划线车_12.jpg
工业美智绘经纬 毫厘无界”智能道路划线车_13.jpg
工业美智绘经纬 毫厘无界”智能道路划线车_14.jpg
工业美智绘经纬 毫厘无界”智能道路划线车_15.jpg
工业美智绘经纬 毫厘无界”智能道路划线车_16.jpg
工业美智绘经纬 毫厘无界”智能道路划线车_17.jpg
工业美智绘经纬 毫厘无界”智能道路划线车_18.jpg
工业美智绘经纬 毫厘无界”智能道路划线车_19.jpg
工业美智绘经纬 毫厘无界”智能道路划线车_20.jpg
工业美智绘经纬 毫厘无界”智能道路划线车_21.jpg
工业美智绘经纬 毫厘无界”智能道路划线车_22.jpg
工业美智绘经纬 毫厘无界”智能道路划线车_23.jpg
工业美智绘经纬 毫厘无界”智能道路划线车_24.jpg
工业美智绘经纬 毫厘无界”智能道路划线车_25.jpg
工业美智绘经纬 毫厘无界”智能道路划线车_26.jpg
工业美智绘经纬 毫厘无界”智能道路划线车_27.jpg
工业美智绘经纬 毫厘无界”智能道路划线车_28.jpg
工业美智绘经纬 毫厘无界”智能道路划线车_29.jpg
工业美智绘经纬 毫厘无界”智能道路划线车_30.jpg
工业美智绘经纬 毫厘无界”智能道路划线车_31.jpg
工业美智绘经纬 毫厘无界”智能道路划线车_32.jpg
工业美智绘经纬 毫厘无界”智能道路划线车_33.jpg
工业美智绘经纬 毫厘无界”智能道路划线车_34.jpg
工业美智绘经纬 毫厘无界”智能道路划线车_35.jpg
工业美智绘经纬 毫厘无界”智能道路划线车_36.jpg
工业美智绘经纬 毫厘无界”智能道路划线车_37.jpg
工业美智绘经纬 毫厘无界”智能道路划线车_38.jpg
工业美智绘经纬 毫厘无界”智能道路划线车_39.jpg
工业美智绘经纬 毫厘无界”智能道路划线车_40.jpg
工业美智绘经纬 毫厘无界”智能道路划线车_41.jpg
智能无人热熔道路机_01.jpg
智能无人热熔道路机_02.jpg
智能无人热熔道路机_03.jpg
智能无人热熔道路机_04.jpg
智能无人热熔道路机_05.jpg
智能无人热熔道路机_06.jpg
智能无人热熔道路机_07.jpg
智能无人热熔道路机_08.jpg
智能无人热熔道路机_09.jpg
智能无人热熔道路机_10.jpg
智能无人热熔道路机_11.jpg
智能无人热熔道路机_12.jpg
智能无人热熔道路机_13.jpg
智能无人热熔道路机_14.jpg
智能无人热熔道路机_15.jpg
智能无人热熔道路机_16.jpg
智能无人热熔道路机_17.jpg
智能无人热熔道路机_18.jpg
智能无人热熔道路机_19.jpg
智能无人热熔道路机_20.jpg
智能无人热熔道路机_21.jpg
智能无人热熔道路机_22.jpg

























找人才
千校人才小程序
找工作
万企岗位小程序
一键咨询
注册简历
查询
资料下载
返回顶部