微信公众号
手机网站
就业/招聘小程序
咨询电话: 010-66083178(工作日8:30-17:30) 请登录 注册
联系我们
联系人:王秀秀
010 -66083178
www.qxwq.org.cn 
北京市西城区广安门
内广义街5号广益大厦
大赛作品详情

作品名称:正反转滚筒组合式香蕉茎秆纤维提取机
学校名称:海南大学
参赛队伍:农机三人组
参赛学生:易健 谢豪杰 杨斌  
指导老师:张燕  

详细说明

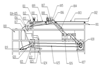
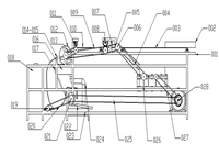
    本作品是一种正反转滚筒组合式香蕉茎秆纤维提取机,属农业机械技术领域。

    正反转滚筒组合式香蕉茎秆纤维提取机中,正向喂料装置、切片装置、挤压装置、夹持装置和正向刮杂装置置于机架的上层,1号集杂箱反向喂料装置和动力分配装置置于机架的中层,反向刮杂装置、叶片水泵、2号集杂箱、出料装置和电机置于机架的下层,水箱置于最左端。

由动力分配装置通过皮带传动将电机动力分别传递给正向喂料装置、切片装置、挤压装置、正向刮杂装置、反向喂料装置、反向刮杂装置和叶片水泵

    本作品按正向喂料、切片、挤压、正向刮杂、冲洗、反向喂料、反向刮杂、冲洗和出料道工序顺序对香蕉茎秆纤维进行提取,装置结构紧凑,纤维提取效果好,提取率较高,纤维断破率低且纤维干净含肉质少。有效解决了香蕉茎秆综合利用率低、资源浪费和污染环境等一系列问题,有利于促进我国香蕉主产区香蕉茎秆的进一步综合利用,提高香蕉种植经济效益

找人才
千校人才小程序
找工作
万企岗位小程序
一键咨询
注册简历
查询
资料下载
返回顶部