微信公众号
手机网站
就业/招聘小程序
咨询电话: 010-66083178(工作日8:30-17:30) 请登录 注册
联系我们
联系人:王秀秀
010 -66083178
www.qxwq.org.cn 
北京市西城区广安门
内广义街5号广益大厦
大赛作品详情

作品名称:无情校线组
学校名称:郑州科技学院
参赛队伍:无情校线组
参赛学生:王志远  
指导老师:段朋 赵豪杰  

详细说明

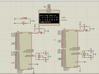
电气产品在生产制造过程中,制造的电缆的线号有可能接错,为了保证良品率,检查电缆的线号是否接错是制造环节中不可缺少的一个环节,但是在电气校线中目前采用最多的方式是使用人工进行校线,这种方式不仅浪费时间,浪费人力,而且人工失误的几率大,极大的影响工作效率和工作的质量,不能满足当下校线工作的需求。

随着电子信息技术的发展,技术的进步,完全可以根据生产工作的需要,设计出一款基于单片机的校线装置,进而满足校线生产的需求。本文设计的这个装置使用两个MCU主从机,主从机选用两个STM32单片机,选用OLED显示屏进行人机交互,从而更加直观的显示校线的结果。其中两块主从机通过USART串口进行通信,OLED模块使用IIC总线协议进行通信,通过按键进行两个单片机的控制,从而进行快速准确的校线工作。
找人才
千校人才小程序
找工作
万企岗位小程序
一键咨询
注册简历
查询
资料下载
返回顶部